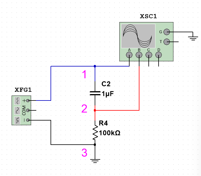
RC微分电路基本原理图如图所示:

$u_i$为输入信号,$u_0$为输出。
若$u_i$是一个方波信号,以下为仿真图:


其中蓝色为输入,红色为输出;即,$u_i=u_{13}$、$u_o=u_{23}$
假设高电平为5V,低电平为0V。
- 当$u_i$为0V时,$u_{13}=0V$,1、2、3点处电压均为0V,$u_o=u_{23}=0V$;
- 当$u_i$刚从0V到5V时,$u_{13}=5V$,因为电容两端电压不能突变,所以电容两端电压$u_{12}$为0V,$u_o=u_{23}=u_{13}-u_{12}=5-0=5V$;
- 随后电容开始充电,$u_i=u_{13}$始终为5V,$u_{12}$从0V逐渐升至5V,$u_o=u_{23}=u_{13}-u_{12}=5-u_{12}=5V→0V$;
- 当$u_i$刚从5V到0V时,$u_{13}=0V$,因为电容两端电压不能突变,所以电容两端电压$u_{12}$为5V,$u_o=u_{23}=u_{13}-u_{12}=0-5=-5V$;
- 随后电容开始放电,$u_i=u_{13}$始终为0V,$u_{12}$从5V逐渐降至0V,$u_o=u_{23}=u_{13}-u_{12}=-u_{12}=-5V→0V$